Vidéo (en anglais)
Si vous êtes bloqué à une étape ou si vous souhaitez suivre la création de la routine pas à pas, vous pouvez consulter la vidéo suivante (en anglais) :
Introduction
Si, comme moi, vous aimez commencer la journée avec un aperçu clair de ce qui vous attend, cette routine devrait vous plaire. Dans cet article, nous allons créer pas à pas, dans l’application Raccourcis d’iOS, une automatisation capable de récupérer la météo du jour, vos événements de calendrier ainsi que vos rappels, puis de vous les lire à haute voix.
Au réveil, il vous suffira seulement d’appuyer sur un bouton pour obtenir un briefing complet de votre journée. Et si vous souhaitez aller encore plus loin, vous pourrez même déclencher cette lecture automatiquement dès que vous éteignez votre alarme par exemple (voir les bonus ci dessous).
Prérequis
Pour suivre ce tutoriel, vous aurez besoin d’un appareil sous iOS (iPhone, iPad ou Mac) disposant de l’application Raccourcis. Dans mon cas, mes appareils tournent sous iOS 26.2. Notez également que la routine nécessite une connexion Internet, car elle s’appuie sur une requête envoyée à ChatGPT.
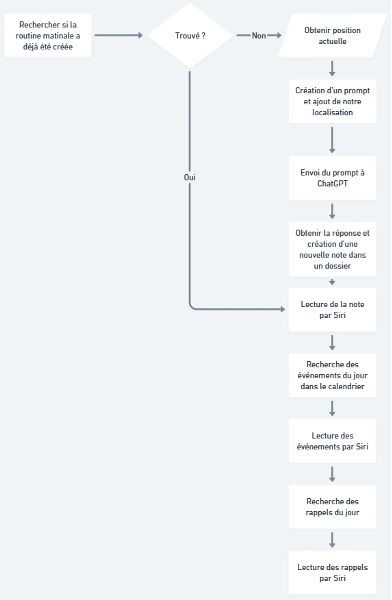
Comment la routine fonctionne
Avant de passer à la création du raccourci, prenons un moment pour comprendre son fonctionnement global. J’ai préparé un petit diagramme qui résume les étapes les plus importantes que nous allons mettre en place dans ce tutoriel. Il permet de visualiser rapidement le cheminement complet, depuis la récupération des informations jusqu’à leur lecture à voix haute par Siri.
Nous utilisons une note afin de sauvegarder le briefing généré et d’éviter d’envoyer une nouvelle requête à ChatGPT à chaque exécution. Cela permet non seulement de gagner du temps, mais aussi d’obtenir un résultat identique (la réponse de ChatGPT peut varier à chaque requête). C’est également plus économique en énergie et en données, puisqu’aucune requête supplémentaire n’est envoyée aux serveurs de ChatGPT.
Le fonctionnement est simple : la routine commence par vérifier si la note existe déjà. Si c’est le cas, la note est directement donnée à Siri.
Si la note n’existe pas encore, nous allons en créer une nouvelle. Pour cela, la routine récupère d’abord notre position, puis construit le prompt avant de l’envoyer à ChatGPT. Une fois la réponse reçue, elle est enregistrée dans une nouvelle note, puis lue par Siri.
Enfin, la routine récupère les événements du calendrier ainsi que les rappels du jour, et les fait lire à Siri pour compléter le briefing.
Début de la création de la routine
Après avoir ouvert l’application Raccourcis et créé un nouveau raccourci, nous allons commencer par sauvegarder le volume actuel de l’appareil. Cette étape n’apparaît pas dans le diagramme afin de ne pas l’alourdir, mais elle est importante : la routine va modifier temporairement le volume pour que la lecture par Siri soit suffisamment audible (dans mon cas, je le règle à 50 %, mais adaptez cette valeur selon vos préférences).
A la fin de l’exécution de la routine terminée, le volume initial sera automatiquement restauré.
Avant de modifier le volume, nous ajoutons également une action permettant de mettre en pause tout média en cours de lecture. Cela évite que la voix de Siri se superpose à une musique ou un podcast par exemple (il faut faire la pause media avant le changement de volume).
Après ces étapes, nous pouvons passer au nommage de la note qu’on va utiliser par la suite.
Nommage de la note
L’objectif de cette étape est de créer un nom de note facile à retrouver et basé sur un modèle cohérent et qu’on utilisera à chaque fois (pour chercher la note ou la supprimer par exemple). Nous allons utiliser un format du type « Morning brief + date du jour ». Ainsi, chaque journée disposera de sa propre note, et il sera simple de retrouver le briefing correspondant.
Nous commençons donc par récupérer la date actuelle, puis à la formater :
Dans le formatage, nous conservons uniquement la date (sans les heures) afin d’obtenir toujours le même nom pour un même jour. Si nous incluions les heures, minutes ou secondes, chaque exécution créerait un nom différent et donc une nouvelle note. Pour accéder à cette option, il suffit de cliquer sur « Date » dans « Formater » :
Une fois la date correctement formatée, nous la stockons dans une variable pour pouvoir la réutiliser plus tard.
Nous pouvons ensuite construire le nom de la note. Pour cela, nous créons un texte combinant le préfixe (« Morning brief ») et la date du jour, puis nous enregistrons ce résultat dans une variable :
Maintenant que le nom est prêt, nous pouvons rechercher la note correspondante dans nos dossiers afin de vérifier si elle existe déjà. Si ce n’est pas le cas, nous la créerons. Pour effectuer cette recherche, nous utilisons l’action « Rechercher note ».
Dans cette action, il faudra filtrer à la fois par nom et par dossier pour éviter par exemple de chercher dans le dossier Supprimés.
Problème de la fonction Recherche Note dans ios 26.1 et avantJusqu’à iOS 26.1, l’action « Rechercher note » présentait un dysfonctionnement sur Mac : elle ne semblait pas supporter l’utilisation de multiples filtres (par exemple filtrer à la fois par nom et par dossier). Sur iPhone et iPad, en revanche, tout fonctionnait normalement. Depuis iOS 26.2, ce problème semble avoir été corrigé.
Une fois la recherche effectuée, en ajoutant une condition (« Si ») et en comparant le nom obtenu avec celui recherché, deux cas peuvent se présenter :
- La note existe déjà : dans ce cas, la fonction recherche a bien trouvé la note et il suffit alors de demander à Siri de la lire :
- La note n’existe pas : dans ce cas, c’est le premier lancement de la routine, il faudra créer la note avant de poursuivre.
Prompt ChatGPT
Avant de créer la note, nous allons d’abord préparer le prompt qui sera envoyé à ChatGPT. Pour cela, nous récupérons automatiquement la ville dans laquelle nous nous trouvons, puis nous l’ajouterons au texte du prompt :
Pour utiliser uniquement le nom de la ville plutôt que la position exacte, il suffit de cliquer sur « Lieu actuel » puis de sélectionner « Ville » :
Ainsi, le prompt transmettra automatiquement le nom de votre ville à ChatGPT.
Nous utilisons ChatGPT car Apple Intelligence n’est pas encore complétement fonctionnel (peut être en raison de restrictions en Europe).
Pour accéder à ChatGPT dans Raccourcis, il faut ouvrir le bloc « Apple Intelligence » et sélectionner le modèle « ChatGPT » :
Le prompt que j’utilise contient les informations utiles pour moi, mais vous pouvez bien sûr l’adapter à vos besoins. Je demande notamment à ChatGPT de faire attention à la ponctuation, car il arrive que Siri lise tout d’un seul trait, ce qui n’est pas très agréable. Je lui précise également de ne pas inclure de sources ou d’URLs pour les mêmes raisons.
Sauvegarde et lecture
Maintenant que le prompt est prêt, nous allons créer le dossier dans lequel la note sera enregistrée. Pour cela, ouvrez l’application Notes, créez un nouveau dossier iCloud et donnez lui un nom :
Le dossier est placé dans iCloud afin que la note puisse être synchronisée sur tous les appareils.
Une fois cette étape réalisée, nous pouvons envoyer la requête à ChatGPT, récupérer la réponse, puis créer la note correspondante :
Il ne reste plus qu’à demander à Siri de lire la note. Veillez simplement à enregistrer la note avant de lancer la lecture comme cela si vous interrompez la lecture, la note a déjà été sauvegardée.
À ce stade, la routine est déjà fonctionnelle. Si vous le voulez, vous pouvez déjà la tester en appuyant sur le bouton « Play » en bas de l’écran.
Bonus 1 : Ajout des événements du calendrier
Comme premier bonus, nous pouvons intégrer les événements du calendrier afin de connaître, dès le matin, ce qui est prévu dans la journée. Pour cette partie, je me suis inspiré d’un YouTuber : https://youtu.be/__ISEHpXgHI (Je n’ai pas pu retrouver la vidéo mais celle-ci parle du même sujet).
Nous commençons par rechercher tous les événements du jour dans le calendrier :
Une fois la liste obtenue, nous comptons le nombre d’événements afin que Siri puisse l’annoncer. Le résultat est ensuite stocké dans une variable pour pouvoir être réutilisé facilement.
Nous vérifions ensuite si ce nombre est égal à zéro.
• S’il n’y a aucun événement, Siri lit simplement qu’il n’y a aucun événement prévu aujourd’hui. • S’il y a des événements, Siri commence par annoncer leur nombre :
Si des événements sont présents, nous parcourons ensuite la liste grâce à une boucle. Pour chaque événement, nous vérifions s’il s’agit du dernier de la journée (ce qui permet d’ajouter une petite précision dans la formulation). Siri lit alors le nom de l’événement ainsi que son heure de début :
Quand il y’a des événements, on prend l’événement et l’heure de début de l’événement. Pour récupérer l’heure, il suffit de sélectionner l’élément de la répétition et de choisir « Date de début ».
Lorsque l’événement n’est pas le dernier, Siri lit simplement son nom et son horaire :
Dans la continuité de cette logique, nous pouvons également ajouter les rappels.
Bonus 2 : Ajout des rappels
Comme pour les événements du calendrier, nous pouvons également intégrer les rappels du jour afin d’obtenir un briefing complet.
Nous commençons par rechercher tous les rappels prévus pour la journée, puis nous comptons leur nombre afin que Siri puisse nous l’annoncer :
Une fois ce résultat obtenu, nous le stockons dans une variable pour pouvoir le réutiliser facilement si besoin.
Si le nombre de rappels est supérieur à zéro, Siri lit d’abord une phrase d’introduction du type : « Ne pas oublier dans les rappels : », puis nous parcourons chaque rappel grâce à une boucle :
Lorsque le rappel n’est pas le dernier de la liste, Siri lit simplement son contenu :
Une fois tous les rappels annoncés, la routine est terminée. Il ne reste plus qu’à restaurer le volume initial de l’appareil (voir figure ci‑dessus).
Test de la routine
Une fois la routine terminée, il est temps de la tester. Pour cela, vous pouvez créer un widget dédié, comme montré dans la vidéo (à partir de 21 minutes 45 secondes).
Il ne vous reste plus qu’à lancer le widget pour vérifier que votre routine fonctionne correctement.
Bonus 3 : Lecture automatique après avoir éteint l’alarme
Si vous souhaitez que la routine se lance sans avoir à appuyer sur un bouton, il est possible de créer une automatisation qui s’exécute automatiquement lorsque vous éteignez votre alarme (cependant, une connexion Internet est nécessaire).
Pour cela, rendez vous dans l’onglet « Automatisation », choisissez « Alarme », puis sélectionnez « Quand est arrêtée ». Il ne reste plus qu’à choisir le raccourci que vous venez de créer :
Notez toutefois qu’à chaque fois que vous arrêterez votre alarme, la routine se déclenchera automatiquement, ce qui peut devenir gênant.
Pour éviter cela, vous pouvez remplacer l’exécution automatique par une invite de confirmation (via une liste), qui vous demandera si vous souhaitez lancer la routine ou non :
C’est personnellement l’option que j’ai choisie, afin d’éviter des déclenchements au mauvais moment.
Bonus 4 : Automatisation de la suppression de la note
Il est également possible d’automatiser la suppression de la note afin de garder votre dossier iCloud propre. Comme la note n’est utile que pour la journée en cours, la laisser s’accumuler finirait par encombrer votre espace de stockage.
Pour éviter cela, nous allons créer une automatisation qui s’exécute chaque nuit à 23 h 59 et supprime automatiquement la note du jour (une connexion Internet est nécessaire si votre dossier se trouve sur iCloud).
Commencez par vous rendre dans l’onglet « Automatisation » et créez-en une nouvelle :
Dans la partie « Faire », nous allons reconstruire le nom de la note en utilisant la date formatée, exactement comme dans la routine principale (routine ci-dessus) :
Nous recherchons ensuite cette note dans notre dossier iCloud :
Si la note trouvée porte bien le même nom que celle du jour, nous la supprimons grâce à l’action « Supprimer les notes » :
Grâce à cette automatisation, la note du jour est supprimée automatiquement chaque nuit.
Téléchargements
Vous trouverez également le lien du raccourci ici (pensez simplement à modifier le nom de votre dossier iCloud avant de l’utiliser et à passer le prompt en français) : https://www.icloud.com/shortcuts/5bb01e20428d41e9adf2d199309969c1.
